复试工作是硕士研究生招生考试的重要组成部分,为扎实做好2026年硕士研究生复试录取工作,进一步加强研究生招生复试工作规范化管理,全力确保复试录取工作公平公正、平稳有序,根据学校实际,结合中心实际,特制定本细则。
一、基本原则
(一)坚持全面考察。充分发挥复试的作用,加强对学生的全面考察和综合评价。
(二)坚持科学选拔。坚持“按需招生、全面衡量、择优录取和宁缺毋滥”的原则,确保招生选拔质量。
(三)公平公正。严格执行招生政策、规定和纪律,严格复试组织管理,做到科学设计、政策透明、程序公平、结果公开,接受各方监督,坚决维护国家教育考试公平公正。
(四)坚持以人为本。增强服务意识,切实做到尊重考生,服务考生,维护考生合法权益。
二、复试资格要求
(一)符合我校2026年硕士研究生招生报考条件及相关要求。
(二)初试分数达到2026年B类考生国家分数线及审核符合享受少数民族照顾政策的考生,均获得复试资格。
(三)工商管理硕士(MBA)的一志愿考生,须是大学本科毕业后有3年以上工作经验的人员(需于2023年9月1日前获得国家承认的本科毕业证);或获得教育部承认的硕士学位或博士学位后,到2026年9月1日前有2年或2年以上工作经验的人员。
(四)在境外获得的学历证书须有教育部留学服务中心出具的《国(境)外学历学位认证书》,否则录取资格无效。
(五)不符合我中心报考条件的考生,复试成绩无效。
三、复试考核内容和方式
采用现场复试方式。复试成绩标准分(满分100分),具体考核内容和形式如下:
(一)思想政治理论考核 (满分100分,占比15%)
思想政治理论考核采取个人面试的考查方式进行。
重点考查内容:考生的思想政治理论、政治态度、思想表现、道德品德、遵纪守法、诚实守信等。
(二)外语听说能力考核(满分100分,占比10%)
外语听说能力考核以个人面试的考查方式进行,主要进行英语对话。
重点考查:考生的理解准确程度、语音及语言准确性、话语连贯性和语言流利程度等。
(三)综合素质和能力考核(满分100分,占比75%)
综合素质和能力考核以小组面试考查的方式进行。结合综合面试、管理工作实践进行综合评定。
重点考查:(1)考生对专业基本概念、基本理论的理解;考生基础知识的牢靠程度、专业素质和能力、实践操作技能等综合知识掌握程度。(2)考生的仪表举止行为、语言表达能力、逻辑分析能力、判断决策能力、自我控制能力、人际交往能力、组织协调能力、应变能力、领导能力、创业精神、创新意识以及价值取向、心理健康和职业道德等。
四、复试相关工作与安排
(一)交纳复试费
使用微信扫描以下二维码交纳复试费180元/人。考生须在复试报到前完成缴费(请慎重选择,缴费后因各种原因未参加复试者,已支付的复试费不退)。未及时交纳复试费的考生,不予参加资格审查。

(二)心理健康测试
网址:http://xljkwjgy.gxmzu.edu.cn/user/login.do
一志愿考生测试时间:2026年3月20日12:00-3月28日12:00,测试时长约20分钟。测试结果不对外公布、不计入复试成绩,仅供复试参考使用。具体安排见学校研究生院官网通知。
所有考生须在学校规定时间通过指定平台完成测试,否则不予进行其他环节复试。
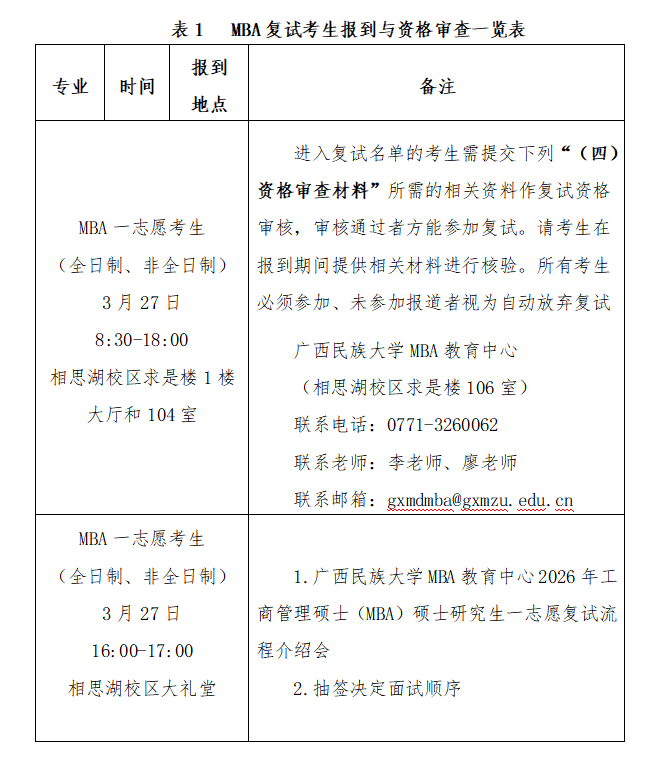
(三)报到时间地点
考生须于2026年3月27日到MBA教育中心(相思湖校区求是楼1楼大厅和104室)进行报到和资格审查。具体如下:
(四)资格审查材料
MBA考生复试报到时,学校运用“人脸识别”“人证识别”等技术加强对考生身份的审查核验,考生须配合进行;同时,考生须向MBA教育中心提交满足考生复试资格要求的证明材料用于复试资格审核:
1.初试准考证(研招网下载)。
2.身份证件原件及复印件1份(正反两面)。
3.学籍学历证明材料。
提供本科毕业证书、学位证书原件及复印件1份和《教育部学历证书电子注册备案表》1份;如因毕业时间早而不能在线验证或未通过校验者,须出具教育部提供的《中国高等教育学历认证报告》1份;在境外获得的学历证书须提供教育部留学服务中心出具的《国(境)外学历学位认证书》原件及复印件1份。
4.《广西民族大学硕士研究生招生考生政审表》1份(有工作单位的往届考生:此表由考生所在单位人事部门或组织部门填写并盖章;无工作单位的往届考生:此表由考生档案所在单位工作人员填写并盖章,或由户口所在地派出所、街道办事处、乡镇政府、村(居)委会填写并盖章。)。
5.本科阶段成绩单原件或复印件1份(原件须校级教务部门盖章,复印件须档案管理部门盖章)。
6.综合能力学业证明材料1份(一贯学业表现信息简表,及相关证明材料,如:英语等级证书、计算机等级证书、职称证书、各类获奖证书、发明专利证书以及毕业论文、科研成果等支撑材料)。
7.《诚信复试承诺书》原件1份(考生打印诚信承诺书,知悉承诺书内容,并亲笔手写签名)。
8.《拟录取承诺书》原件1份(亲笔手写签名)。
9.复试费缴费成功的截图1份。
10.享受加分政策的考生,还须提供符合教育部相关加分政策证明材料原件及复印件1份。
特殊材料:
1.申请享受少数民族照顾政策的考生,除以上要求外还须核查:
户口本(户主、父母和考生页)复印件1份或少数民族户籍证明1份;《广西民族大学硕士研究生定向培养协议书(仅适用于享受少数民族照顾政策的在职考生)》;考生工作单位与考生本人签署的劳动合同原件与复印件1份;考生工作单位为考生本人缴纳社保的证明(至复试当月连续6个月)原件1份;考生工作单位为考生本人发放工资的证明(至复试当月连续6个月)原件1份。
考生需登录我校硕士研究生招生考试服务系统上传上述复试资格材料,并线下提交纸质材料。所有参加复试的考生按照要求进行资格审查。考生须确保提交材料真实和复试过程诚信。对弄虚作假者,不论何时,一经查实,即按有关规定取消报考资格、考核资格、录取资格、入学资格、学籍或学历学位,由此造成的一切责任由考生本人承担;同时列入不诚信考生名单,相关信息呈报上一级教育主管部门。
除审查上述内容外,还需审查报考条件涉及的毕业年限、本科毕业专业、学术要求等。
(五)复试
2026年3月28-30日在广西民族大学相思湖校区MBA教育中心(求是楼)进行复试。审核通过的考生,须按规定时间参加复试。请考生持身份证和初试准考证按时到指定地点参加复试。未按时参加复试的,视为自动放弃复试资格。
复试当日候考期间,须提交个人简历一式五份,由现场工作人员统一收取。
1. 复试时间
每名考生的复试时间不少于20分钟。
2.复试安排
注:研究生复试费180元/人。收费标准根据区物价局区财政厅桂价费函[2011]572号文执行。复试之前完成复试费用的缴费。
五、考生考试总成绩计算
(一)考试总成绩=初试成绩标准分×50%+复试成绩×50%。
(二)初试成绩标准分(满分100分)=(初试总分+加分值)/3
(三)复试成绩计算及复试合格分数线
复试成绩标准分=思想政治理论考核×15%+外语听说能力考核×10%+综合素质和能力考核×75%
注:1.成绩精确到小数点后两位。2.复试成绩标准分60分为复试合格分数线。复试任何一项(包括思想政治理论、外语听说能力、综合素质和能力、复试成绩)成绩未达到60分的,不予录取。
六、拟录取与录取
(一)录取规则
1.遵照公开、公平、公正、择优录取的原则进行录取。
2.按照三个研究方向分别排名、分别根据总成绩从高分到低分排名依次录取。
3.如总成绩相同,按照以下规则执行:
(1)复试成绩高的考生优先录取。
(2)复试成绩相同的,综合素质和能力成绩高的考生优先
录取。
4.参考考生大学阶段学习情况及成绩,本学科(专业)以外的学习、科研和社会实践(包括社团活动)或实际工作等方面的经历,获奖情况、体育、艺术特长以及工作业绩等情况。
(1)同等条件下,优先录取享受初试加分政策的考生。
(2)近5年以来以第一作者身份在省部级以上(含省部级)
公开学术刊物正刊上发表过报考专业领域相关学术论文的考生,在同等条件下可优先录取。
(3)近5年以来获得过专业比赛获奖、奖学金获奖以及相关资格证书的考生,在同等条件下可优先录取。
(二)工商管理(MBA)专业内调整录取
1.01研究方向东盟国际商务管理班(非定向就业)
(1)第一志愿考生严格按照总成绩从高分到低分依次排序,确定拟录取名单。
(2)第一志愿考生拟录取后仍未完成招生计划的,从本专业同为全日制学习方式的其他方向调整录取,即从“02研究方向管理菁英人才班”(定向就业)有意愿且符合条件的考生中,按照总成绩从高分到低分依次排序录取,直至录满招生名额。
(3)从“02研究方向管理菁英人才班”(定向就业)调整到“01研究方向东盟国际商务管理班”(非定向就业)须满足以下要求:
①拟录取后应按学校调档函规定的时间将个人人事档案转入我校;逾期不能将人事档案转入我校的,则取消录取资格。
②须全日制在校学习,按“非定向就业”类别考生进行培养。
(4)有意愿从“02研究方向管理菁英人才班”(定向就业)调整到“01研究方向东盟国际商务管理班”(非定向就业)的考生,须于2026年3月27日报到时,在“复试报到与资格审查处”领取《关于全日制工商管理(MBA)专业研究方向调整的申请》,本人亲笔签名确认后,并于2026年3月30日上午12:00前投入相思湖校区求是楼一楼大厅处的“申请表收集箱”,逾期未交申请的视为自动放弃调整资格。中心将于2026年3月30日上午12:00开箱汇总申请情况,按所有申请人的总成绩从高分到低分依次排序,确定拟录取名单。
2.02研究方向管理菁英人才班(定向就业)
(1)第一志愿考生严格按照总成绩从高分到低分依次排序,确定拟录取名单。
(2)进入“02研究方向管理菁英人才班”(定向就业)拟录取范围的考生,如主动申请调整至“01研究方向东盟国际商务管理班”(非定向就业):
①若拟录取到“01研究方向东盟国际商务管理班”(非定向就业),则“02研究方向管理菁英人才班”(定向就业)录取资格自动取消;
②若未能拟录取到“01研究方向东盟国际商务管理班”(非定向就业),则退回“02研究方向管理菁英人才班”(定向就业)按该方向所有考生的总成绩从高分到低分依次排序录取。
(三)候补与补录
考虑到会有部分生源流失,每批次确定拟录取名单时,按照招生规模100%的数量确定候补拟录取考生。当考生放弃拟录取资格或该学科增加招生指标时,从候补拟录取考生中从高分到低分依次递补录取。
(四)录取类别
1.非定向就业:按学校推荐、本人和用人单位双向选择的办法就业。
2.定向就业:毕业后按定向协议就业。享受少数民族照顾政策的考生录取类别为定向就业。
(1)定向就业生须于录取前签订定向就业合同,未签订者不予录取。拟录取名单确定后,及时配合研究生院签订相关协议书,完善录取手续。
(2)定向就业在职生,其人事档案一律不转入广西民族大学,不享受我校奖助学金待遇。
(3)享受少数民族照顾政策的考生:
①在读期间,不得变更和解除定向就业协议。
②毕业时,在职考生须回签订协议的定向就业单位工作。不得以各种理由拒绝,否则学校有权取消其毕业资格、撤销授予的学位。
③毕业证书和学位证书由学校制作后,转寄签订协议的定向就业单位发放,考生的学籍档案等转寄定向就业单位。
(五)不录取的情形
考生有以下情形之一的,不予录取:
1.思想政治素质和品德考核不合格的。
2.复试任何一项(包括专业素质、实践环节、综合素质和能力、外语听说能力、思想政治理论、加试科目、复试成绩)成绩未达到60分的。
3.体检不合格的。
4.不符合报考条件或有其它违反硕士研究生报考、录取和入学有关规定的。
5.未通过学历学籍审核的。
6.未经公示的。
(六)取消录取资格的情形
1.考生放弃录取资格的。
2.新生不能按时报到且无正当理由和有关证明的,无故逾期2周不报到,将取消其入学资格。
3.报考定向就业的硕士研究生须在拟录取名单公示期内与我校、用人单位分别签订定向就业合同,否则取消录取资格。
4.录取为“非定向就业”的,被录取后应按调档函规定的时间转入个人人事档案,逾期不能转入档案的,取消其录取资格。
(七)考生放弃拟录取资格
1.主动放弃拟录取资格
已进入拟录取名单的考生,可通过主动申请,声明放弃拟录取资格。
2.视为放弃拟录取资格
考生无论以何种形式失去拟录取资格,都不可申请恢复,复试小组可从该复试学科的复试合格考生中按总成绩从高到低进行递补。
七、其他
(一)信息查询和监督申诉
后续录取信息将在广西民族大学研究生院网页(https://yjs.gxmzu.edu.cn/)和广西民族大学MBA教育中心网页(https://mba.gxmzu.edu.cn/)发布,请各位考生密切关注。
联系地址:广西民族大学MBA教育中心专业学位培养科(相思湖校区求是楼106办公室)
监督申诉电话:0771-3260062
联系老师:李老师、廖老师
联系邮箱:gxmdmba@gxmzu.edu.cn
(二)中心将通过研招网信息平台、研究生院网页、中心官网、电话、电子邮件、短信等方式公开或发送给考生的相关信息、文件和消息,均视为送达,考生应密切关注相关通知,因考生个人疏忽等原因造成的一切后果由考生本人承担。
(三)其他未尽事宜,按照教育部及广西招生考试院相关文件规定和《广西民族大学2026年硕士研究生招生复试录取工作办法》执行,本细则由广西民族大学MBA教育中心负责解释。